Tuduhan Gedung Putih KeDemokrat di Balik Kerusuhan Minneapolis memuncak setelah dua warga sipil tewas ditembak petugas imigrasi federal. Donal Trump menuding keras para pemimpin Partai Demokrat sebagai “biang kerok”, mengobarkan pertarungan politik yang memanas antara pemerintah Trump dan otoritas lokal .
Suasana mencekam menyelimuti kota Minneapolis. Suara tembakan, teriakan protes, dan denting kaca pecah menjadi soundtrack sehari-hari di tengah operasi besar-besaran agen federal. Pemicu utamanya adalah dua insiden penembakan mematikan oleh agen Imigrasi dan Bea Cukai (ICE) yang menewaskan warga sipil: Renee Good (37 tahun) pada 7 Januari, dan Alex Pretti (37 tahun), seorang perawat ICU, pada 24 Januari 2026Â .
Kronologi Penembakan yang Memicu Amarah Publik
Strategi Komunikasi Gedung Putih: Dari “Serang” ke “Salahkan”
Respons Gedung Putih mengalami pergeseran taktis yang signifihan dalam beberapa hari, sebagaimana dianalisis media internasional .
1. Fase Awal: Deny and Attack (Tolak dan Serang)
Seperti pola lama, pejabat seperti Penasihat Stephen Miller dan Menteri Keamanan Dalam Negeri (DHS) Kristi Noem langsung menyerang karakter korban, menyebut Pretti sebagai “calon pembunuh” dan “teroris domestik” .
2. Fase Peralihan: Perubahan Nada dan Pencarian Kambing Hitam
Menyusul viralnya video yang bertentangan dengan klaim resmi, nada komunikasi berubah dalam 24 jam. Sekretaris Pers Karoline Leavitt menghindari mengulangi tuduhan Miller, menyebut kematian Pretti sebagai “tragedi”, dan berbelasungkawa kepada keluarga .
Namun, Gedung Putih dengan cepat mengalihkan kesalahan. Leavitt menuduh “perlawanan yang disengaja dan bermusuhan oleh para pemimpin Demokrat di Minnesota” sebagai penyebab kerusuhan, secara khusus menyebut Gubernur Tim Walz dan Walikota Minneapolis Jacob Frey . Tuduhan utama adalah bahwa para pemimpin Demokrat menyebarkan “kebohongan” tentang petugas federal dan kebijakan “kota suaka” (sanctuary city) mereka menciptakan “kekacauan” .
3. Fase Negosiasi: Mencari Jalan Keluar?
Presiden Trump mengumumkan pengiriman “border czar” Tom Homan yang dianggap lebih kalem ke Minneapolis . Ia juga menyatakan telah melakukan panggilan “sangat baik” dengan Gubernur Walz dan bahwa mereka berada pada “gelombang yang sama” . Isyarat ini ditafsirkan sebagai kemungkinan de-eskalasi dan penarikan pasukan federal di kemudian hari .
Dampak di Lapangan dan Gelombang Perlawanan Sipil
Operasi “Metro Surge” yang mengerahkan sekitar 3.000 agen federal bersenjata dan bermasker ke Minneapolis telah mengubah wajah kota .
- Masyarakat Sipil Menjadi Sasaran: Operasi ini tidak hanya menargetkan imigran tanpa dokumen, tetapi juga menciptakan ketakutan luas di komunitas. Anak-anak bolos sekolah, bisnis tutup, dan warga waspada setiap keluar rumah .
- Kebangkitan “Minnesota Nice” yang Baru: Istilah “Minnesota nice” yang berarti keramahan khas daerah itu kini diredefinisi. Warga merespons dengan membentuk patroli komunitas, mengorganisir protes massal (salah satunya diikuti 50.000 orang di tengah cuaca -25°C), dan saling melindungi . Slogan “No more Minnesota nice” justru menjadi seruan perlawanan .
- Respons Otoritas Lokal dan Partai Demokrat: Gubernur Walz mengecam operasi federal sebagai “kampanye kebrutalan terorganisir” dan menuntut investigasi independen . Walikota Frey mendesak diakhirinya operasi tersebut . Di tingkat nasional, para Senator Demokrat mengancam akan memblokir dana untuk DHS hingga ada pertanggungjawaban atas tindakan ICE, yang berpotensi memicu government shutdown .
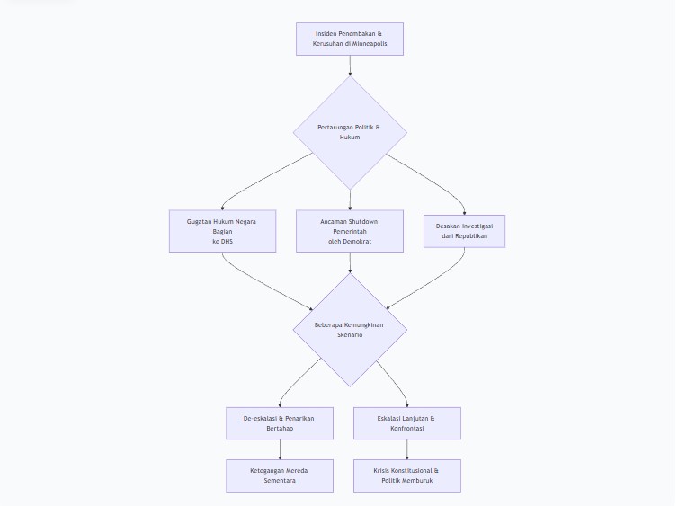
Ke Mana Arah Selanjutnya? Skenario dan Kemungkinan
Situasi di Minneapolis berada di persimpangan dengan beberapa skenario yang mungkin terjadi.

A[Insiden Penembakan & Kerusuhan di Minneapolis] --> B{Pertarungan Politik & Hukum}
B --> C[Gugatan Hukum Negara Bagian<br>ke DHS]
B --> D[Ancaman Shutdown Pemerintah<br>oleh Demokrat]
B --> E[Desakan Investigasi<br>dari Republikan]
C --> F
D --> F{Beberapa Kemungkinan Skenario}
E --> F
F --> G[De-eskalasi & Penarikan Bertahap]
F --> H[Eskalasi Lanjutan & Konfrontasi]
G --> I[Ketegangan Mereda Sementara]
H --> J[Krisis Konstitusional & Politik Memburuk]
. Kritik juga datang dari sayap moderat Partai Republikan dan kelompok pecinta senjata (seperti Gun Owners of America) yang mempertanyakan penembakan terhadap pemilik senjata legal .
Penutup: Sebuah Tragedi dalam Labirin Politik
Insiden Minneapolis adalah gabungan tragis dari kebijakan imigrasi yang agresif, operasi keamanan yang bermasalah, dan perang narasi politik yang sengit. Tuduhan Gedung Putih bahwa Demokrat adalah “biang kerok” lebih merupakan strategi komunikasi untuk mengalihkan tanggung jawab politik di tengah bukti video yang merugikan.
Yang nyata adalah dua nyawa warga sipil telah melayang, sebuah kota hidup dalam ketakutan, dan demokrasi Amerika sekali lagi diuji oleh ketegangan antara pemerintah federal dan otoritas negara bagian. Jalan keluar dari krisis ini memerlukan lebih dari sekadar saling tuding; memerlukan akuntabilitas, transparansi, dan kemauan politik yang saat ini masih sangat langka.
Bacaan Lebih Lanjut & Sumber:
- analisis mendalam perubahan strategi komunikasi Gedung Putih: BBC  dan The Guardian .
- Untuk perspektif dari dalam komunitas Minneapolis dan gerakan protes: DW.com .
- Untuk perkembangan terakhir gugatan hukum dan politik: CBC News .
